机构点评
- 浏览:1417 次,点评:0 次
- 好评(0%)
- 中评(0%)
- 差评(0%)
公司新闻
LVDT/RVDT驱动电路设计方案
发布者:陕西航晶微电子有限公司 发布时间:2026-03-16 来源:陕西航晶微电子有限公司
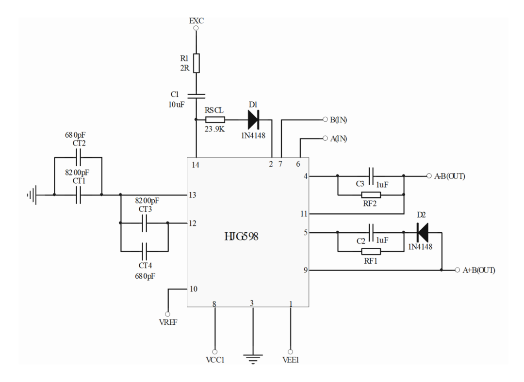
驱动电路:HJG598。驱动电路如下图:
HJG598适配于五线制LVDT/RVDT。能够完成将传感器的位移变化量转换为电信号输出量。
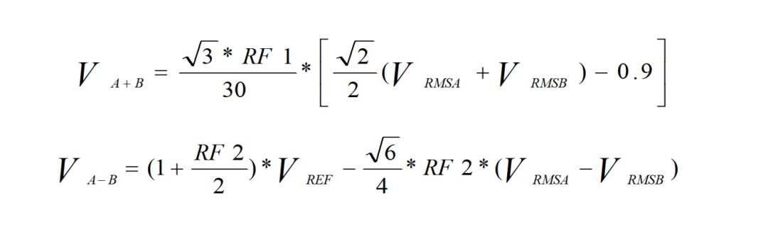
电容CT阵列设置激励信号EXC频率,当前参数为1.8KHz,电阻RSCL设置激励信号EXC幅度,当前信号参数为7Vrms。计算公式中VRMSA为A(IN)信号的有
效值大小,VRMSB为B(IN)信号的有效值大小单位均为V,RF1为所有电阻阻值单位为KΩ。VREF为设置差值输出偏置电压的参考输入电压。
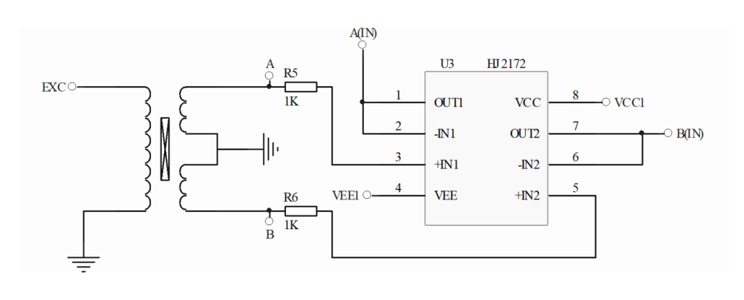
电源滤波网络如下图: 传感器与缓冲网络连接 传感器与缓冲网络连接如下图: 差值输出不需要偏置电压时,VREF端可以直接接地。 以上本电路网络设计方案为技术参考方案,所载设计思路、参数及架构仅作研发与设计参考,不构成实际工程实施的硬性要求,实际落地需结合项目具体工况、技术指标及现场需求进行针对性优化与验证。
上一篇:HOOREN管塞



